最高人民法院日前印发《全国法院教育培训规划(2024-2028年)》(以下简称《规划》)。《规划》全面贯彻党的二十大和二十届二中、三中全会精神,围绕学习贯彻习近平总书记关于干部教育培训工作的重要论述,落实《干部教育培训工作条例》、《全国干部教育培训规划(2023—2027年)》、《法官教育培训工作条例》部署,对当前和今后一个时期全国法院教育培训工作作出总体部署。
《规划》强调,人民法院教育培训工作要把学习贯彻习近平新时代中国特色社会主义思想作为主题主线,以习近平法治思想为指导,围绕做深做实为大局服务、为人民司法,持续提升广大干警“从政治上看、从法治上办”的思想自觉和行动自觉,推动党的创新理论武装更加系统深入、政治训练更加扎实有效、现代化审判理念进一步巩固、审判执行工作能力明显提升、常态化培训机制持续健全完善。
《规划》要求,要坚持不懈用习近平新时代中国特色社会主义思想凝心铸魂,引导广大干警自觉把习近平法治思想作为“纲”和“魂”融入审判执行工作全过程、各方面。要把突出抓好党的二十届三中全会精神学习培训作为重大政治任务,引导广大干警准确理解推进中国式现代化赋予司法审判工作的新任务新要求,为进一步全面深化改革提供有力司法服务保障。要坚持“大培训”概念,一体融合推进人民法院队伍政治素质、业务素质、职业道德素质建设。要以全面加强线上培训引领教育培训创新,充分发挥人民法院案例库、法答网、中国法官培训网、人民法院大讲堂功能,将线上培训打造为人民法院教育培训“主阵地”。要坚持分类分级、全员培训,进一步完善科学管理、优化基础建设、加强组织领导,切实提高教育培训质量效果,为以审判工作现代化支撑和服务中国式现代化提供思想政治保证和能力支撑。
法〔2024〕292号
各省、自治区、直辖市高级人民法院,解放军军事法院,新疆维吾尔自治区高级人民法院生产建设兵团分院:
现将《全国法院教育培训规划(2024—2028年)》予以印发,请结合实际认真贯彻落实。
全国法院教育培训规划(2024—2028年)
教育培训是建设高素质人民法院队伍的先导性、基础性、战略性工程。为进一步加强和改进新时代人民法院教育培训工作,培养造就政治过硬、适应新时代要求、德才兼备的高素质人民法院队伍,根据《干部教育培训工作条例》、《全国干部教育培训规划(2023—2027年)》、《法官教育培训工作条例》,结合人民法院工作实际,制定本规划。
一、总体要求
(一)指导思想
坚持以习近平新时代中国特色社会主义思想为指导,全面贯彻落实党的二十大和二十届二中、三中全会精神,深入学习贯彻习近平法治思想,深刻领悟“两个确立”的决定性意义,增强“四个意识”、坚定“四个自信”、做到“两个维护”,坚持“大培训”概念,紧紧围绕“努力让人民群众在每一个司法案件中感受到公平正义”,以学习贯彻习近平新时代中国特色社会主义思想为主题主线,以坚定理想信念宗旨为根本,以提高政治能力为关键,以增强推进审判工作现代化能力为重点,围绕做深做实为大局服务、为人民司法,一体融合推进政治素质、业务素质、职业道德素质建设,全面提高人民法院教育培训管理水平,着力促进人民法院教育培训工作提质增效,为以审判工作现代化支撑和服务中国式现代化提供思想政治保证和能力支撑。
(二)主要目标
——党的创新理论武装更加系统深入。持续推动习近平新时代中国特色社会主义思想、习近平法治思想系统权威进教材、生动有效进课堂、刻骨铭心进头脑,突出抓好党的二十届三中全会精神学习培训,广大干警理想信念更加坚定、思想意志更加统一、行动步调更加一致,对党的创新理论更加笃信笃行。
——政治训练更加扎实有效。将党性教育贯穿人民法院教育培训全过程,广大干警党性观念、纪律意识进一步强化,思想觉悟、职业道德进一步提高,宗旨意识、司法作风进一步提升,自觉在政治立场、政治方向、政治原则、政治道路上同以习近平同志为核心的党中央保持高度一致。
——现代化审判理念进一步巩固。把习近平法治思想作为“纲”和“魂”融入教育培训和审判执行工作全过程、各方面,广大干警对“抓前端、治未病”、双赢多赢共赢、案结事了政通人和的理解和运用更加深入、运用更加精准,“从政治上看、从法治上办”的思想自觉和行动自觉持续提升。
——审判执行工作能力明显提升。广大干警做好审判执行工作的专业化水平不断提高,法律政策运用能力、防控风险能力、群众工作能力、科技应用能力、舆论引导能力不断增强,素质能力不断完善,与审判执行工作相适应的人才队伍结构更加优化。
——常态化培训机制持续健全完善。做实基本培训,确保全员培训、全面覆盖、全周期实施。培训数字化水平进一步提升,线上培训体系更加完备,线上培训规模持续扩大。培训内容方式更加精准科学,需求调研、教学评估、纪律监督等配套衔接更加高效,师资、课程、教材建设进一步完善,教育培训的系统性、持续性、针对性、有效性不断增强。
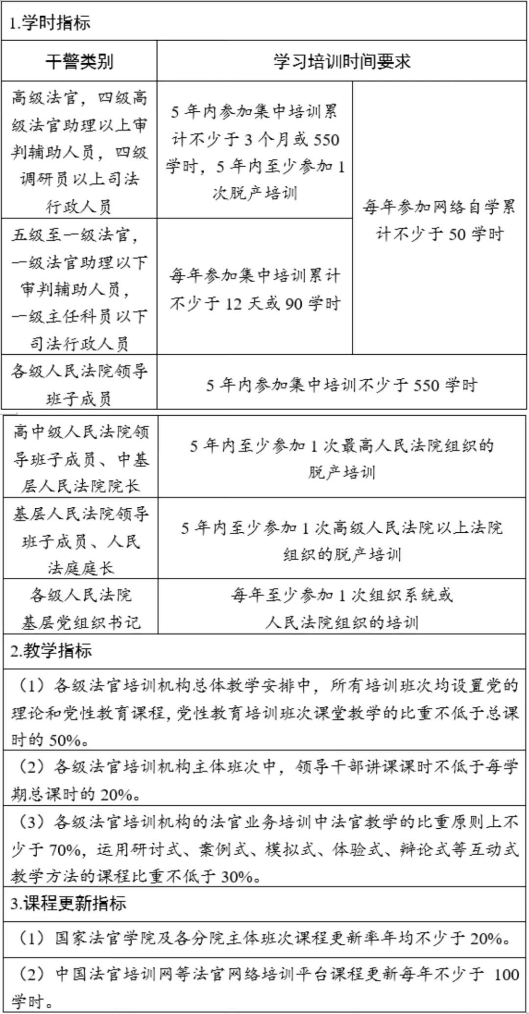
(三)主要指标

注:1.集中培训主要包括以下4种情形:(1)经组织选调,离开工作岗位参加的脱产培训;(2)参加党组理论学习中心组学习;(3)经组织选调、在规定时间内参加并完成学习任务的网络专题培训;(4)由组织安排,采取线上、线下等方式,在特定时间、指定地点参加的集中宣讲、专题讲座学习研讨等。
2.网络自学学时,主要指干警个人在干部教育培训主管部门、法官教育培训主管部门指定、认可的网络学习培训平台完成的学时。
二、坚持不懈用习近平新时代中国特色社会主义思想凝心铸魂
把学习贯彻习近平新时代中国特色社会主义思想摆在首要位置,作为党组理论学习中心组学习的首要内容、各类培训班次的必修课程、干警学习的中心内容,引导广大干警深刻领悟“两个确立”的决定性意义,增强“四个意识”、坚定“四个自信”、做到“两个维护”。深入开展习近平法治思想集中轮训,引导广大干警自觉把习近平法治思想作为“纲”和“魂”融入审判执行工作全过程、各方面。把突出抓好党的二十届三中全会精神学习培训作为重大政治任务,围绕全会提出的重要思想观点、重大战略部署、重大改革举措,持续、广泛开展各种形式的培训、宣讲,引导广大干警准确理解推进中国式现代化赋予司法审判工作的新任务新要求,为进一步全面深化改革提供有力司法服务保障。
最高人民法院依托“人民法院大讲堂”视频培训平台、中国法官培训网开展全面覆盖、直达基层的政治培训;举办大法官研讨班、高中级人民法院领导班子成员培训班、中级和基层人民法院院长培训班,对领导干部开展政治轮训;围绕把习近平法治思想融入具体司法审判实务编写法官培训统编教材。各级人民法院结合自身实际开展多形式、分层次的学习培训,依托基层党组织,积极运用“三会一课”、主题宣讲、研讨交流等形式,抓好经常性、常态化理论学习的落实。
三、坚持“大培训”概念,一体融合推进人民法院队伍政治素质、业务素质、职业道德素质建设
在发挥教育培训主渠道作用的基础上,用足用好人民法院案例库、法答网及司法办案各类资源,贯通日常学习与工作调研、自我学习与组织培训,通过案例教学、岗位练兵、法官教法官等多种方式,把培训课堂拓展到司法工作一线,将丰富的司法实践转化为优质培训资源,全面提升人民法院队伍能力素质。
(一)以党性教育为主导,加强政治素质培训。把党性教育贯穿人民法院教育培训全过程,将党章和党规党纪作为各类培训必修内容,引导人民法院队伍自觉把政治要求结合业务工作落到实处。加强政治忠诚教育,引导广大干警严格遵守政治纪律和政治规矩,将党对司法工作的绝对领导落到实处,通过司法审判工作厚植党的执政根基。加强党的宗旨、革命传统教育,常态化开展党史、新中国史、改革开放史、社会主义发展史、中华民族发展史学习培训,传承弘扬“马锡五审判方式”等人民司法优良传统。加强中国式现代化理论学习培训,围绕贯彻落实党的二十大和二十届二中、三中全会重大战略部署,教育引导广大干警深刻理解和全面准确把握中国式现代化的中国特色、本质要求和重大原则,增强以审判工作现代化支撑和服务中国式现代化的思想自觉、行动自觉。
(二)以夯实推进审判工作现代化能力为重点,加强业务素质培训。坚持问题导向、需求导向,持续提升干警司法能力。强化现代化审判理念培训,教育引导广大干警深刻理解和准确把握人民法院贯彻习近平法治思想的新思路新举措,坚持“抓前端、治未病”、双赢多赢共赢、案结事了政通人和。强化公正司法能力培训。围绕事实认定、法律适用、庭审驾驭、裁判文书释法说理等审判执行业务,以及新法律法规、司法解释、司法政策及指导性案例等,常态化开展针对性实效性强的培训。强化审判管理能力培训,教育引导广大人民法院领导干部敢抓敢管、善抓善管,有针对性提高案件阅核、数据会商、绩效考评、干部考核管理等工作水平,一体融合提高案件管理和队伍管理能力。强化矛盾纠纷源头预防多元化解能力培训,教育引导广大干警坚持和发展新时代“枫桥经验”,树牢“如我在诉”意识,提升依法裁判解“法结”、释法说理解“心结”的能力水平。强化综合素质培训,围绕审判执行工作实际需要,开展风险防控、群众工作、科技应用、舆论引导等能力培训,强化互联网、大数据、云计算、人工智能等新知识新技能学习培训,完善依法履职必备的知识体系。强化法官与检察官、人民警察、行政复议人员等联合培训机制,促进执法司法理念和办案标准尺度统一。
(三)以全面从严管党治院为引领,加强职业道德素质培训。树牢为民意识,教育引导广大干警牢记感受公平正义的主体只能是人民群众,始终把人民群众对美好生活的向往、对公平正义的向往作为奋斗目标,用心用情解决群众的操心事、烦心事、揪心事。厚植职业情怀,加强社会主义法治理念、司法良知、人民司法优良传统、社会主义核心价值观教育,弘扬社会主义法治精神,推进司法行为规范化建设,引导干警坚定恪守法治原则,在严格的司法程序、规范的司法行为中培育和涵养法治信仰。提高道德修养,围绕学习贯彻法官职业道德和行为规范,教育引导广大干警遵守社会公德、职业道德、家庭美德,尊崇高尚道德品格,涵养健康生活情趣。严守廉洁底线,深入开展党纪学习教育,强化廉洁司法教育,加强对防止干预司法“三个规定”等铁规禁令学习教育,教育引导广大干警恪守廉洁操守,筑牢拒腐防变的思想防线,持续增强坚决抵制司法腐败的思想自觉。
四、以全面加强线上培训引领教育培训创新
(一)全面加大线上培训力度。充分运用视频会议系统和网络培训平台,广泛开展具有较强针对性、时效性、灵活性的线上培训,将线上培训打造为人民法院教育培训“主阵地”。最高人民法院持续完善“人民法院大讲堂”、“审判业务培训课堂”和“中国法官培训网”,探索开展线上集中培训,推动优质培训资源直达基层一线。各级人民法院和法官培训机构因地制宜建设“云课堂”等线上培训平台,推动形成分类分级、资源共享的线上培训体系。
(二)充分发挥人民法院案例库、法答网功能。持续提升干警运用人民法院案例库、法答网的自觉和习惯,将运用人民法院案例库、法答网作为自我学习、日常学习的重要途径。各级法官培训机构和授课教师要积极运用入库案例、精选问答开展案例教学、实践教学,将入库案例、精选问答纳入精品课程开发,将丰富司法实践转化为优质培训资源。
(三)完善线上培训保障机制。结合全国法院“一张网”建设,推进法院干警培训信息数据库建设,提升培训管理数字化水平。推动线上线下培训相融合,鼓励线下培训同时通过视频、网络形式开展直播,或将优秀线下课程整合转化为线上培训课程。丰富网络培训资源,探索建设“AI课堂”、“问答课堂”,制作开发“培训精品短视频”。建立健全激励机制,提升优质师资参与线上培训积极性。
五、分类分级、全员培训
(一)领导干部培训。重点围绕提升政治素质、审判管理能力,加强“关键少数”培训。
1.最高人民法院每年举办高中级法院领导班子成员、中级和基层法院院长培训班,定期对相对薄弱基层法院院长进行全覆盖式培训。2.高级人民法院每年组织不少于1/5的基层人民法院领导班子成员到省级法官培训机构参加专题培训。3.最高人民法院组织指导、各高级人民法院具体实施,对1万余名全国人民法庭庭长开展轮训。4.各级人民法院党组理论学习中心组每季度不少于1次集体学习研讨。
(二)法官培训。围绕全面准确落实司法责任制、在各类型审判中把握审判工作现代化要求,健全完善法官分类分级培训制度措施,落实法官成长全周期培训体系。
1.落实国家法律职业人员统一职前培训制度、晋高培训制度,制度化规范化推进法官职前培训、晋高培训。2.各级人民法院围绕审判执行工作需求,区分不同专业类别,采取脱产培训、线上培训、巡回授课、岗位练兵等多种形式,加强对法官的在职培训。3.用好“最高人民法院法官讲坛”、“人民法院大讲堂——审判业务培训课堂”、人民法院案例库、法答网,围绕新法律法规、司法解释、热点难点问题、指导性案例,常态化开展时效性、针对性强的业务培训。4.延伸拓展全国人民法庭庭长轮训成果,推进基层法官轮训,确保规划期内将全国基层法官轮训一遍。
(三)审判辅助人员和司法行政人员培训。结合各类岗位工作内容和职责需要,以提高职业素养、专业能力为重点,抓好法官助理、书记员、司法警察和司法行政人员培训。
1.最高人民法院定期举办示范培训班,加强对相关岗位人员培训指导。2.各级人民法院积极采取集中培训等方式,定期开展审判辅助和司法行政人员岗前培训、在职培训。3.按照《人民法院司法警察训练条令》、《人民法院司法警察训练大纲》要求,健全司法警察新警培训、晋升培训和专业培训制度,按照科学化、实战化、专业化、规范化要求,不断丰富培训形式、优化培训内容、完善培训机制,提升警务保障工作水平。
(四)青年干警培训。突出青年干警理论武装和实践锻炼,发挥领导干部和资深法官“传帮带”作用,实现人民司法事业薪火相传、后继有人。
1.最高人民法院每年举办全国法院中青年法官培训班,组织50名左右优秀中青年法官进行重点培训。2.各高级人民法院结合实际,研究制定优秀年轻干警培训计划,组织举办本地优秀中青年法官培训班,加强对辖区优秀中青年法官的培训。3.按照中央组织部有关要求和部署,规范开展初任培训,帮助引导新入职干警“扣好第一粒扣子”。积极选派优秀年轻干部到地方党校(行政学院)、干部学院接受系统理论教育和严格党性教育。
(五)全国审判业务专家等高层次审判人才队伍培养。以全国审判业务专家为龙头、省级审判业务专家为主体、各类综合性人才队伍为补充,进一步完善人民法院高层次人才队伍梯次培养、评选、使用机制,更好发挥其示范引领带动作用。
1.最高人民法院修订《全国审判业务专家管理办法》,健全全国审判业务专家评选条件和程序,完善全国审判业务专家动态管理机制,定期组织开展全国审判业务专家评选,使全国审判业务专家数量逐步达到并保持在400人左右。2.各级人民法院加强对全国审判业务专家的管理和使用,充分发挥其在案件审理、政策研究、教育培训等方面的示范引领和智库作用。推动全国审判业务专家承办重大疑难复杂案件、社会舆论敏感案件、前沿新兴类型案件,参与重大立法活动、司法解释或司法政策制定工作。组织全国审判业务专家参与司法研究重大课题等重要调研工作,积极推出具有较高实践和理论价值的研究成果。组织全国审判业务专家积极参与教育培训授课、法答网问题解答,每人每年为各类培训授课不少于3次。3.各高级人民法院做好省级审判业务专家培养、评选和使用工作,结合实际开展各类人才梯次培养,为高层次审判人才队伍涵养“蓄水池”。全国审判业务专家原则上从省级审判业务专家中产生。4.围绕为中国式现代化提供支撑和服务,完善知识产权、金融、破产、涉外、海事、互联网、环境资源等领域专业化审判人才培养机制,建设专业人才库。最高人民法院聚焦我国涉外司法需求,持续深化涉外法治人才培养机制,完善四级法院涉外法治人才库建设,加大国际组织法治人才的推送力度。5.各级人民法院进一步健全完善与法学院校、科研机构合作交流机制,完善以实践为导向的协同育人机制,共同推进高素质法治人才队伍建设。最高人民法院与相关高校继续实施应用型法学博士等培养项目。
(六)西部和民族地区人民法院干警培训。持续加强对西部和民族地区人民法院的培训支援力度,为推动西部大开发形成新格局和铸牢中华民族共同体意识、促进民族团结进步事业发挥积极作用。
1.最高人民法院坚持每年面向民族地区人民法院领导干部、业务骨干举办培训班,在各类业务培训班中对西部和民族地区人民法院参训名额给予倾斜,每年组织讲师团赴西部和民族地区人民法院进行巡回授课活动。2.民族地区人民法院加强与当地民委、民族院校沟通合作,持续培养既掌握国家通用语言文字又懂少数民族语言文字的法官队伍,促进国家通用语言文字的推广使用。3.中东部地区对口支援法院通过代为培训、送教上门、挂职等形式,对西部地区人民法院教育培训给予支持。有计划地组织西部和民族地区法官到发达地区人民法院跟班学习、挂职,提高审判实务能力和水平。
(七)人民陪审员、人民调解员培训。1.认真贯彻落实《人民陪审员培训、考核、奖惩工作办法》有关要求,以政治理论、陪审职责、法官职业道德、审判纪律和法律基础知识为主要内容,以脱产集中培训与在职自学相结合,积极开展人民陪审员岗前培训和任职期间培训。岗前培训时间一般不少于40学时,任职期间的培训时间由各地人民法院根据实际情况和需要合理确定。2.认真贯彻落实《关于加强人民调解员队伍建设的意见》,根据《中华人民共和国人民调解法》第五条第二款规定,通过开展调解业务培训、编发矛盾化解典型案例等形式,推动提高人民调解工作水平。
(八)“法考”培训。着眼于强基固本、厚植法治人才基础,持续开展国家统一法律职业资格考试培训,最高人民法院依托“中国法官培训网——法考培训专区”,定期更新发布视频培训课件,适时通过网络、移动客户端等举办直播讲座。各级人民法院结合自身工作和队伍实际,采取各具特色的措施自主开展培训,为参加考试的干警提供便利和支持。
六、完善教育培训科学管理
(一)健全全方位纪律监督机制。严肃调训纪律,各级人民法院政治部(处)和法官培训机构加强归口管理、统一负责,杜绝多头调训、重复培训。严肃教师管理纪律,监督授课教师严守讲坛纪律,不得传播违反党的理论和路线方针政策、违反中央决定的错误观点和言论,教育教师严格遵守防止干预司法“三个规定”,不得违规干预过问案件。严肃学员管理纪律,做实驻班督导制度,严肃培训期间党内政治生活,坚决杜绝聚众饮酒、相互吃请等违纪行为。
(二)健全全流程需求调研机制。把需求调研贯穿训前、训中、训后全过程。教育培训主管部门、法官培训机构和培训主办部门要加强分析研判,加强对案件质量指标情况等研究分析,从差异中了解审判人员素质能力情况,及时调整培训计划和培训内容。广泛征求各级人民法院和广大干警对培训对象、培训内容、培训频次、方式方法等各方面需求建议,全面掌握组织需求、岗位需求和干警个性化需求,实现培训内容与需求的“精准对接”。
(三)健全全周期教学评估机制。科学设置质量评估体系,对培训组织质量、教师授课质量、学员学习质量、机构管理质量开展全面评估,以评促学、促教、促管理。创新学员考核评价方式,在中长期班次中推行学员表现全程纪实管理、考核,建立全方位评价体系,探索训后跟踪考核机制。加强对培训机构、班次、质量的考核评估,坚持定量与定性相结合,完善质量评估指标体系,健全由学员、跟班管理人员、教学管理部门等多方参与的评估机制,加强对法官培训机构办学质量、培训项目质量、培训课程质量考核评估。探索开展省级法官培训机构办学质量评估。
(四)健全培训方式方法创新机制。积极运用研讨式、案例式、模拟式、体验式、辩论式、访谈式等互动式教学方法,让干警在实战化情境中学习如何处理问题、化解矛盾、防范风险。广泛开展现场观摩、模拟审判等形式的现场教学,10天以上的培训班次原则上至少安排1次现场教学。广泛开展各种形式的岗位练兵,定期评选优秀庭审、优秀裁判文书和组织审判实务技能竞赛等活动,把丰富生动的审判实践转化为深化教育培训、提高素质能力的教学资源。
七、优化教育培训基础建设
(一)课程教材建设。编写法官培训统编教材、法官职前培训教材,形成以习近平法治思想为统领、覆盖审判执行各领域、针对性实效性强的法官培训教材体系。根据新法律法规、司法解释、司法政策制定实施情况,及时更新完善相关教材和课程内容。组织开展全国法院法官培训精品课程评选活动,建立完善全国法院共享的精品课程课件库。针对司法礼仪、庭审规程、接访规范、调解技巧、心理调适等内容,开发指导性培训课程。
(二)师资队伍建设。按照政治过硬、素质优良、结构合理的要求,持续推进专兼结合、以兼为主的高素质人民法院教育培训师资队伍建设。注重加强专职教师知识更新和实践锻炼,鼓励、引导法官教育培训机构的专职教师根据工作需要按规定到审判执行部门进行锻炼,丰富实践经验。加大兼职教师队伍建设力度,更新充实全国和省级法官培训师资库、司法警察教练员人才库,积极推进各地优秀师资共享,鼓励符合条件的退休审判业务专家按规定返聘任教。健全完善领导干部上讲台制度,推进大法官带头上讲台,各级人民法院领导班子成员每年为各类培训授课不少于1次。
(三)培训机构建设。推动各级法官培训机构持续完善基础设施,改善培训条件,扩大承训能力,提升培训质效。加强各地法官培训机构交流协作,采取合作办学、师资共享、异地办班、远程授课等方式,推动优质培训资源共享共用。加快推进优质法官教育培训现场教学点建设。加强对省级法官培训机构的工作指导,定期对培训质量、师资队伍、组织管理、学风建设、基础设施等进行评估和督导。
八、加强组织领导
各级人民法院党组要加强对教育培训工作的领导,把教育培训工作纳入法院工作整体部署和建设规划,作为加强人民法院党的建设、队伍建设的重要内容,切实抓好本规划提出的目标和任务落实,结合实际制定贯彻落实举措;要将教育培训经费列入年度财政预算,保障教育培训工作需要。各级人民法院主要领导要认真履行职责,加强调查研究,及时掌握教育培训工作情况,研究解决教育培训工作中的困难和问题。各级人民法院政治部(处)和法官培训机构要切实履行职能,紧贴实际研究制定本级人民法院教育培训规划,坚持分类分级,精准抓好贯彻落实,真正形成统一协调、分工协作、齐抓共管、有序运行的工作机制。
最高人民法院政治部将对本规划实施情况进行督促检查,开展中期和5年总结评估工作,并通报有关情况。各高级人民法院政治部要每年对教育培训工作进行检查评估,确保各项任务计划有序推进、取得实效。